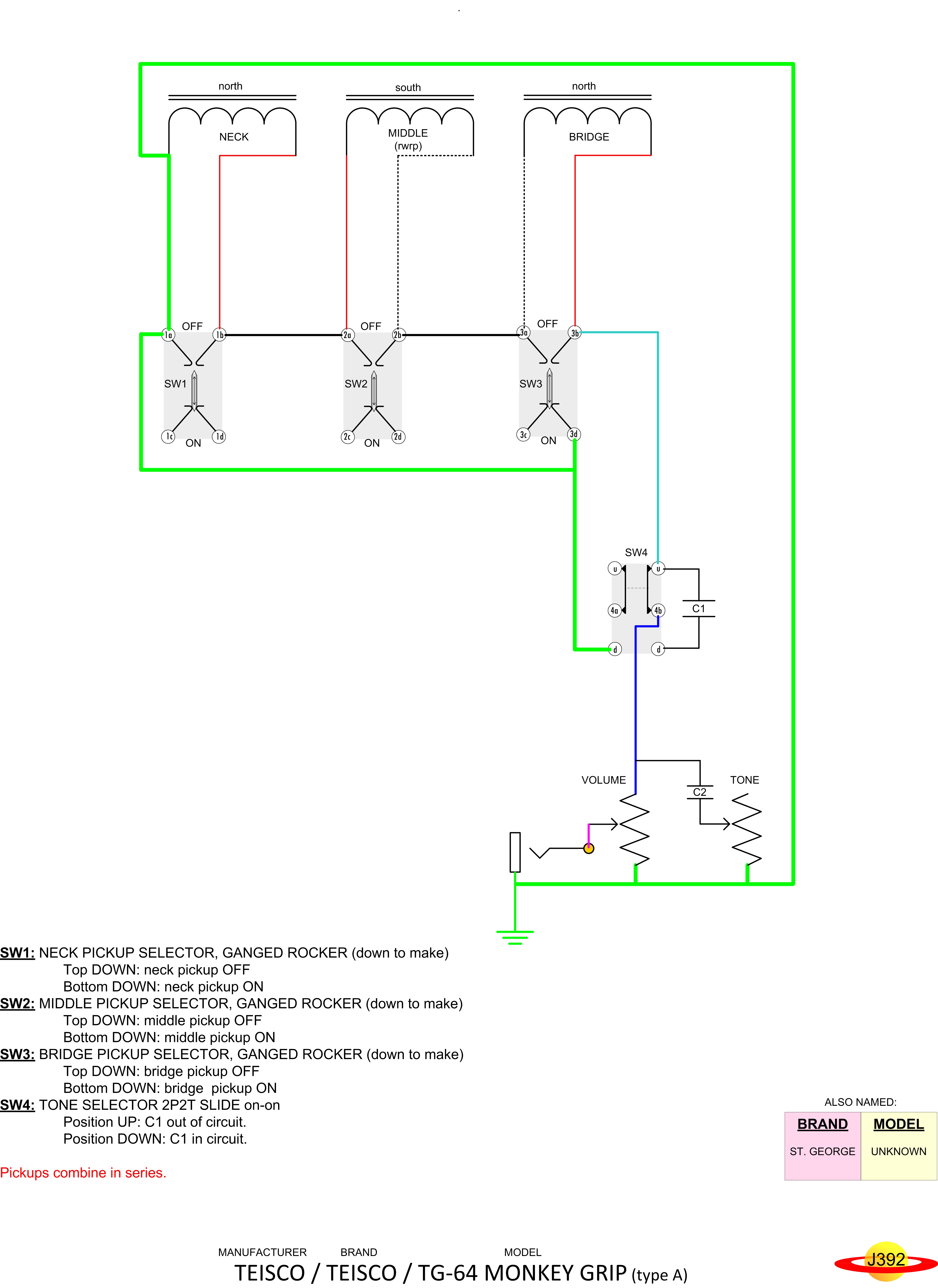
TEISCO Teisco TG-64 type A
Manufacturer
TEISCO
Brand
Teisco
Model
TG-64
Instrument
Guitar
# Pickups
3
View Diagram
View Schematic