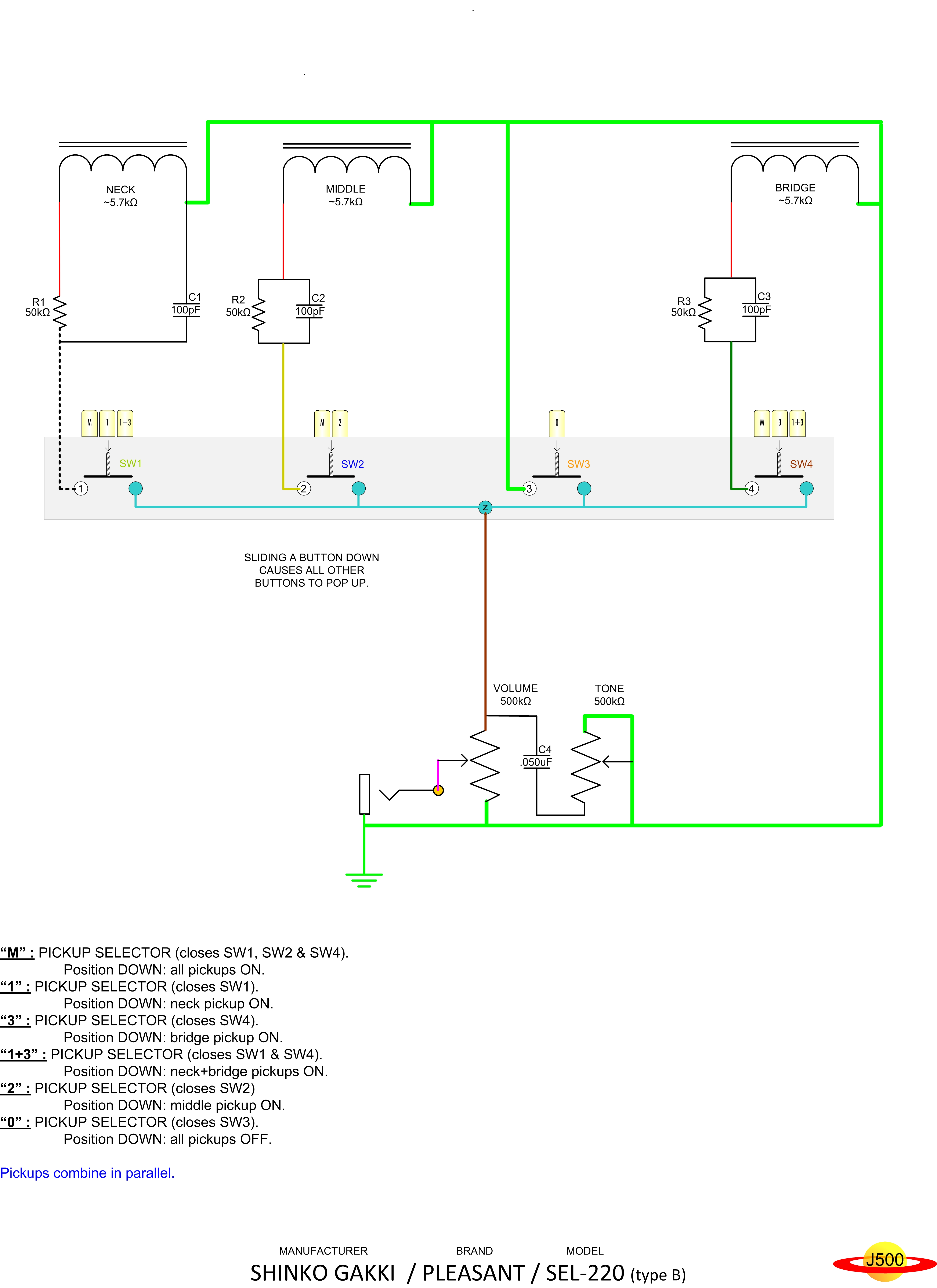
SHINKO GAKKI Pleasant SEL-220 type B
Manufacturer
SHINKO GAKKI
Brand
Pleasant
Model
SEL-220
Instrument
Guitar
# Pickups
3
View Diagram
View Schematic