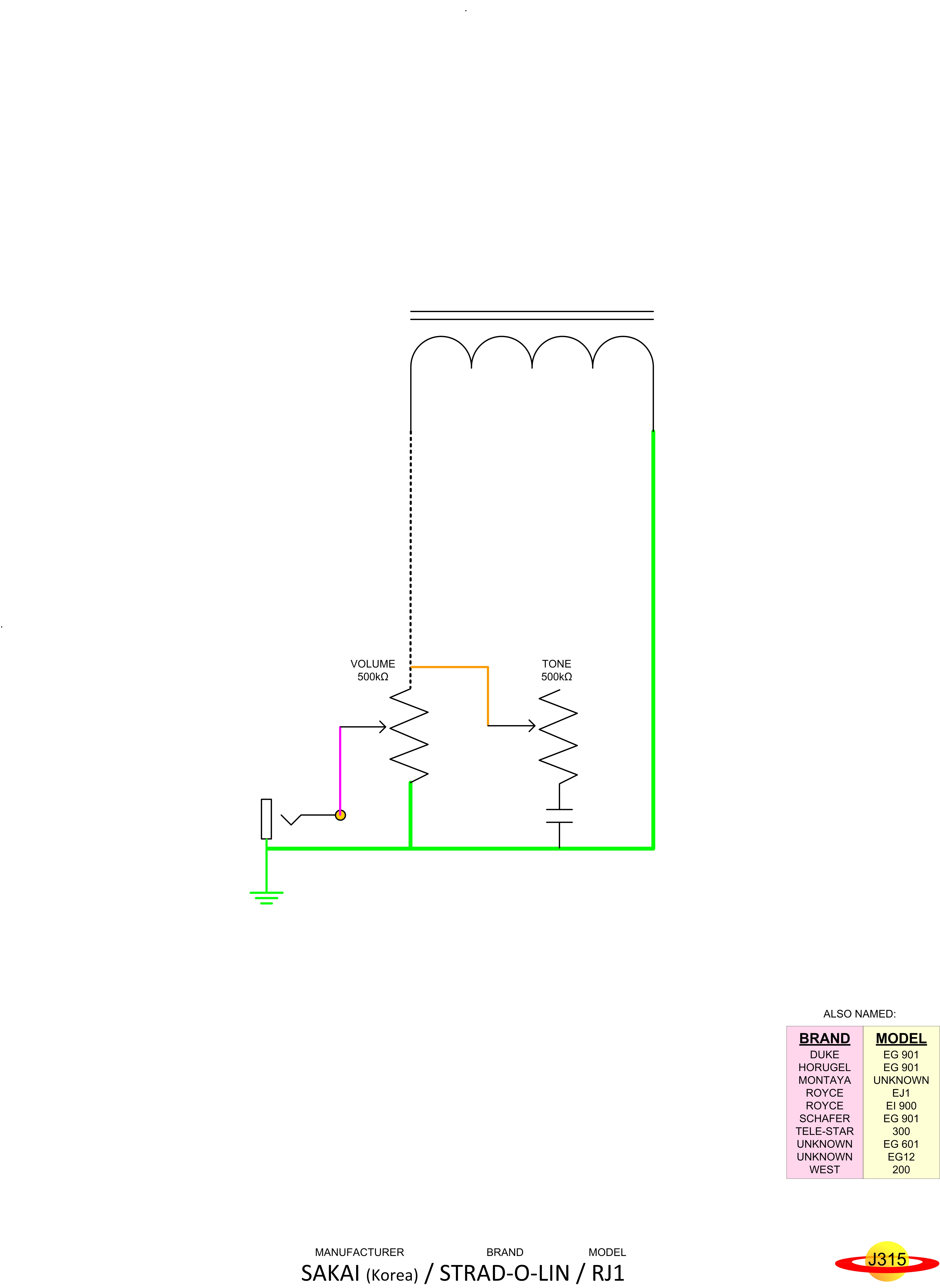
SAKAI Strad-O-Lin RJ1
Manufacturer
SAKAI
Brand
Strad-O-Lin
Model
RJ1
Instrument
Guitar
# Pickups
1
View Diagram
View Schematic