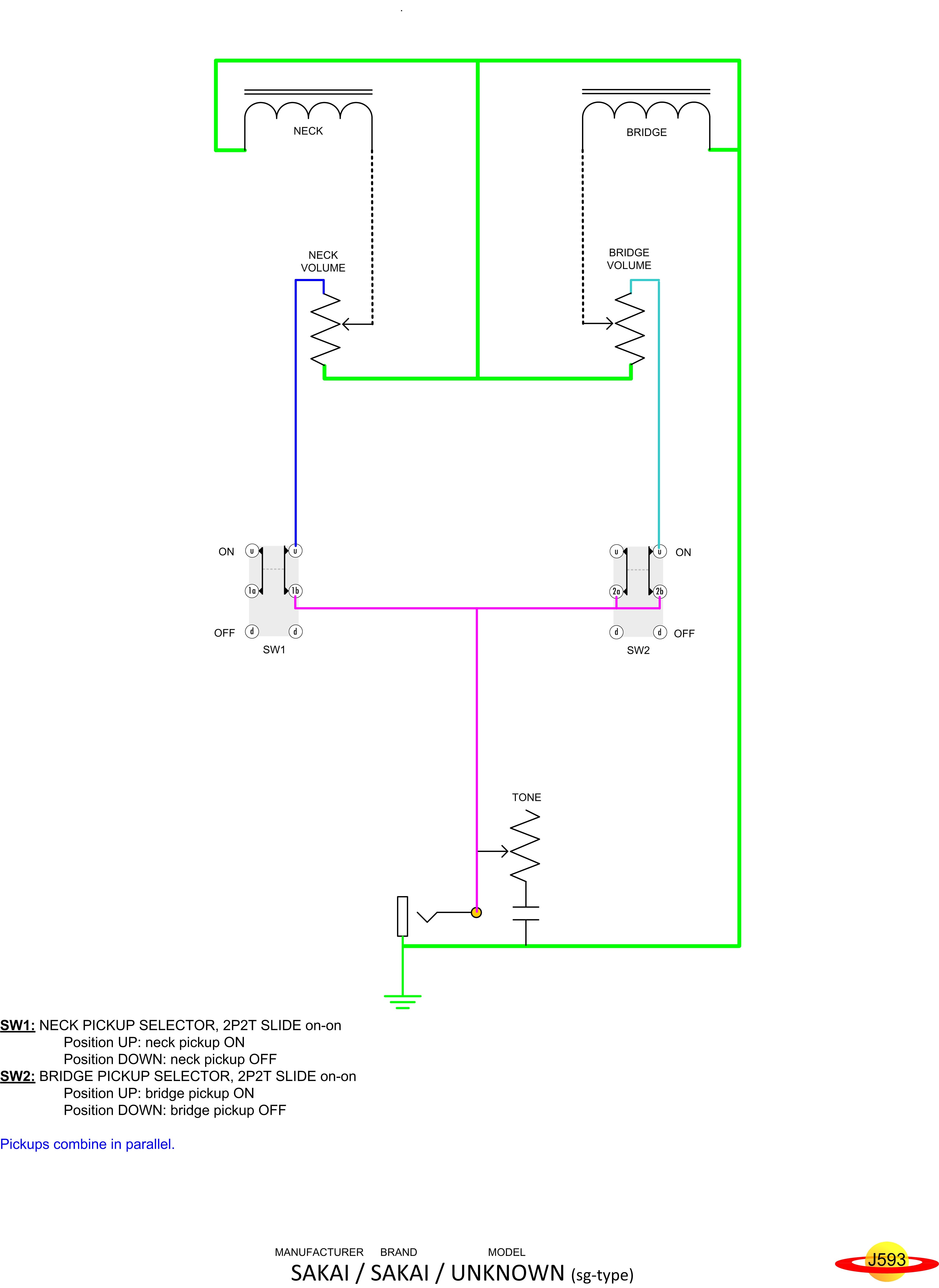
SAKAI Sakai Unknown sg-type
Manufacturer
SAKAI
Brand
Sakai
Model
Unknown
Instrument
Guitar
# Pickups
2
View Diagram
View Schematic