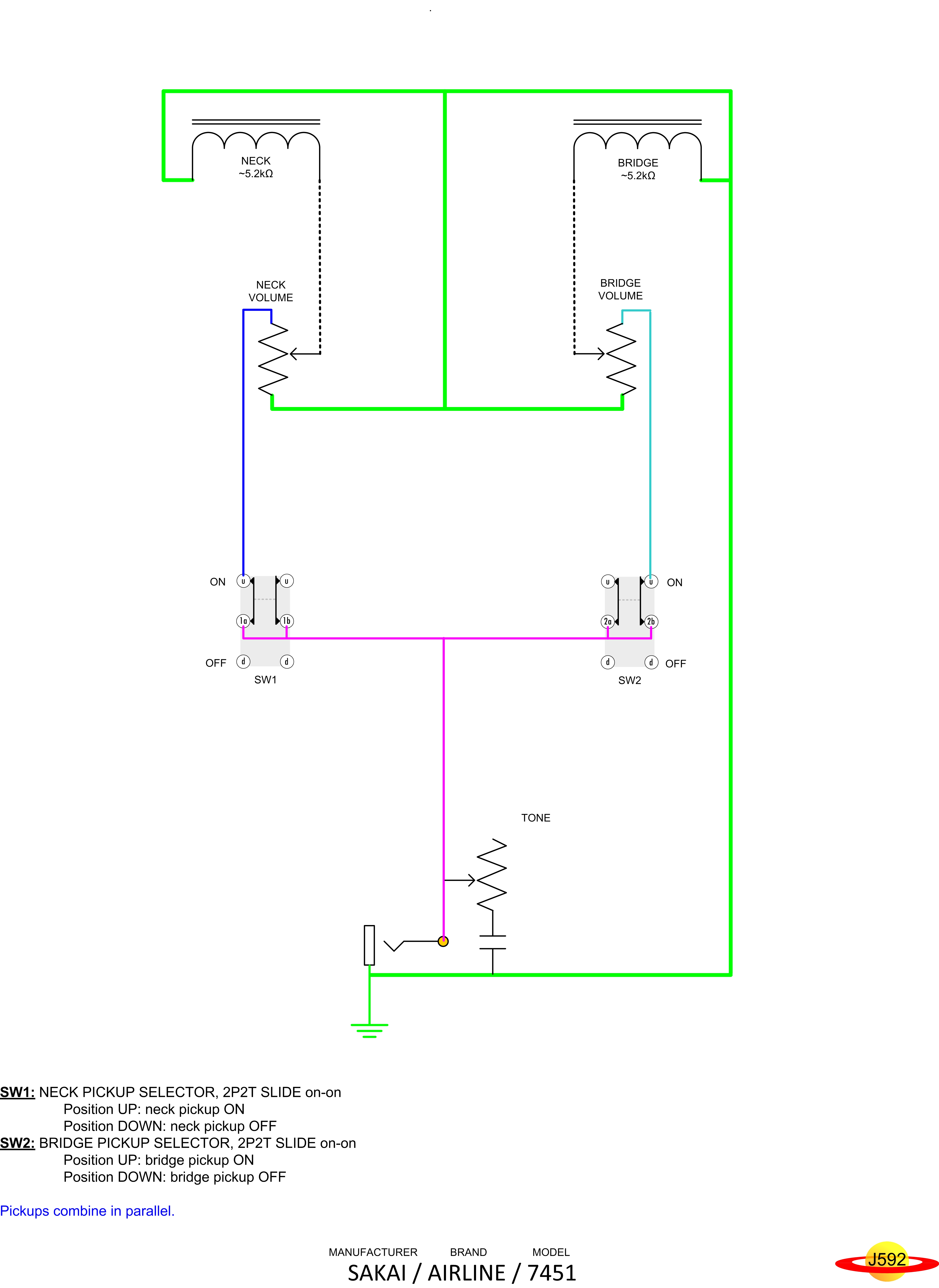
SAKAI Airline 7451
Manufacturer
SAKAI
Brand
Airline
Model
7451
Instrument
Guitar
# Pickups
2
View Diagram
View Schematic