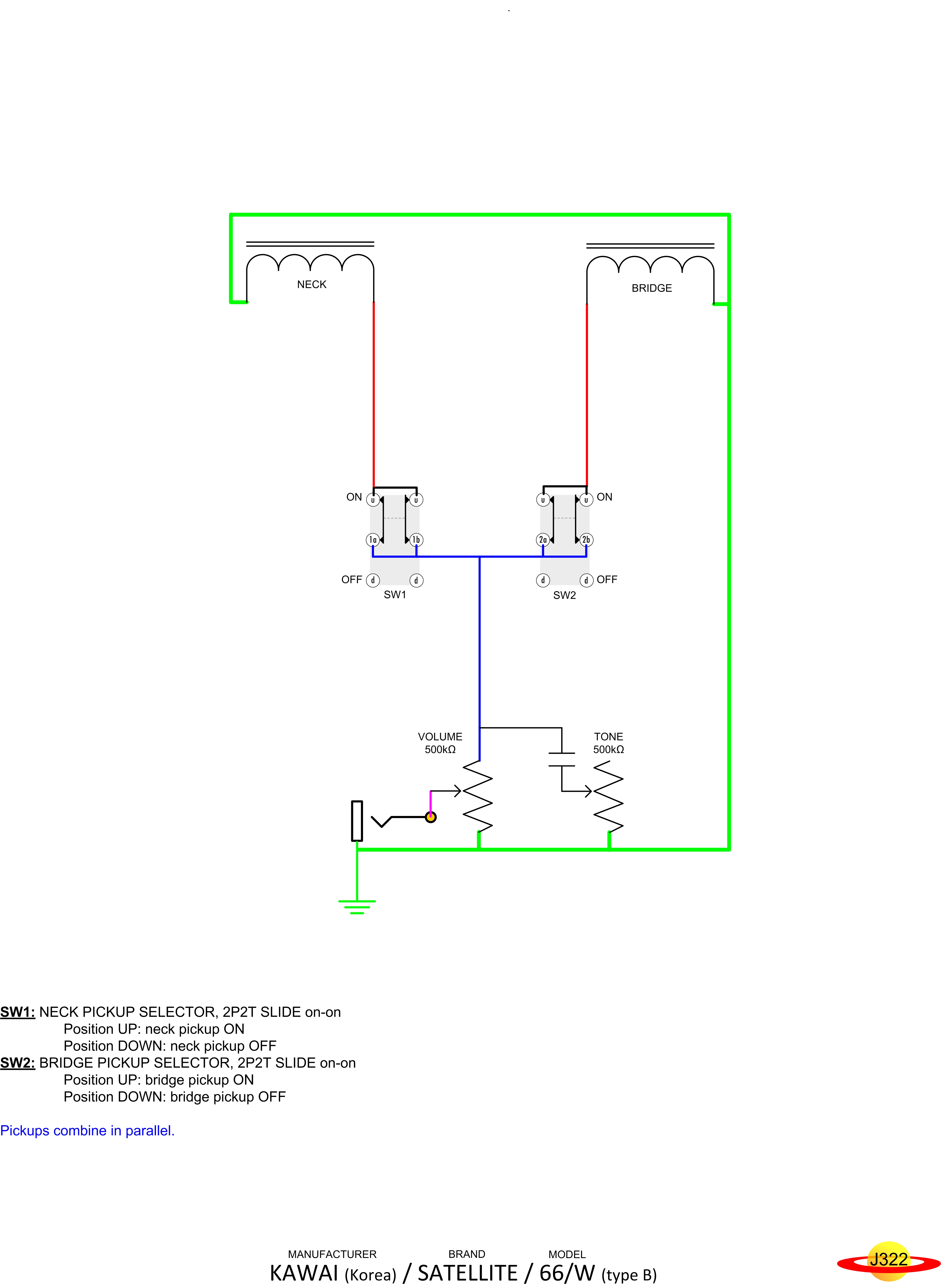
KAWAI Satellite 66/W type B
Manufacturer
KAWAI
Brand
Satellite
Model
66/W
Instrument
Bass
# Pickups
2
View Diagram
View Schematic