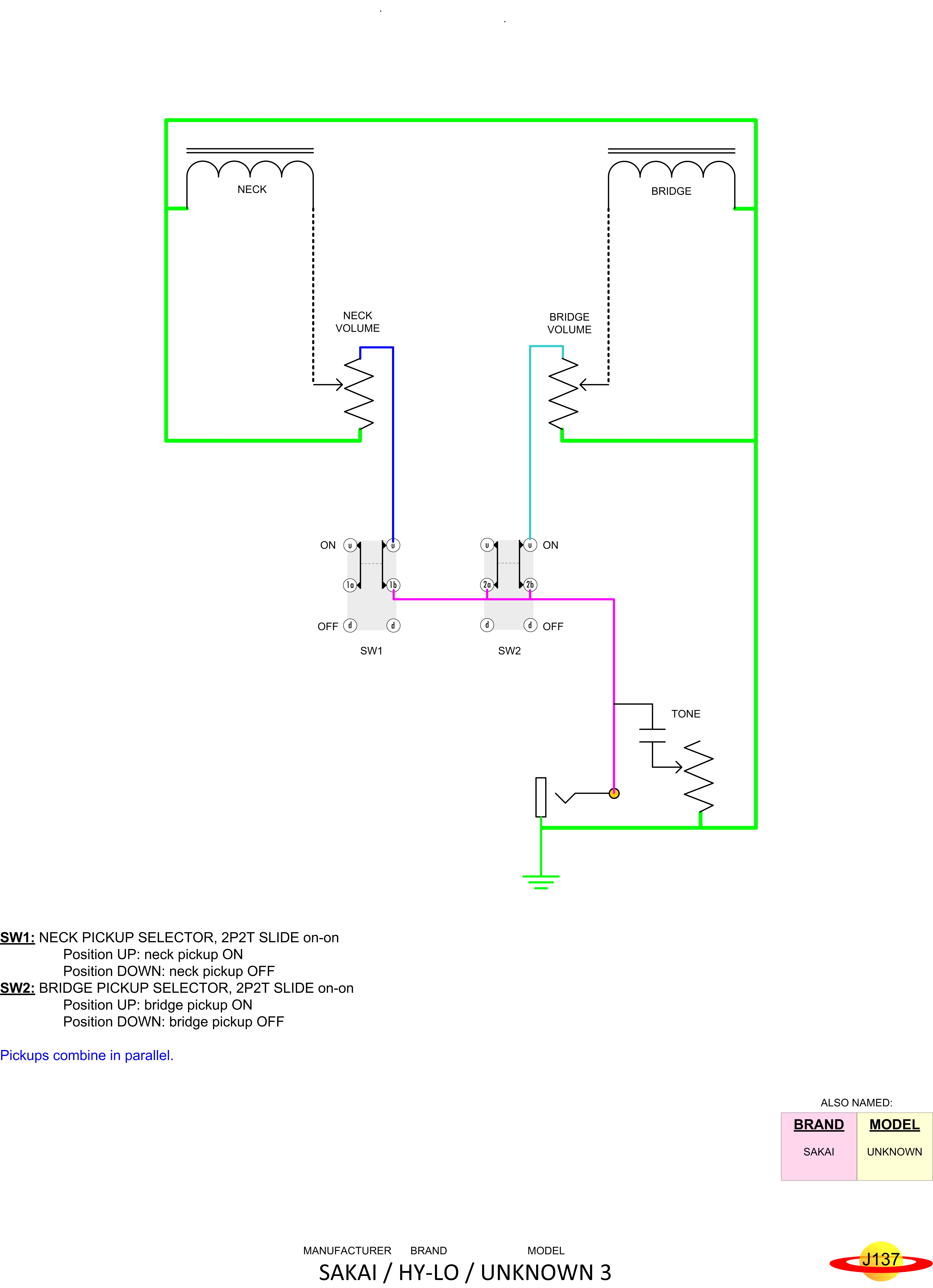
SAKAI Hy-Lo Unknown 3
Manufacturer
SAKAI
Brand
Hy-Lo
Model
Unknown 3
Instrument
Guitar
# Pickups
2
View Diagram
View Schematic