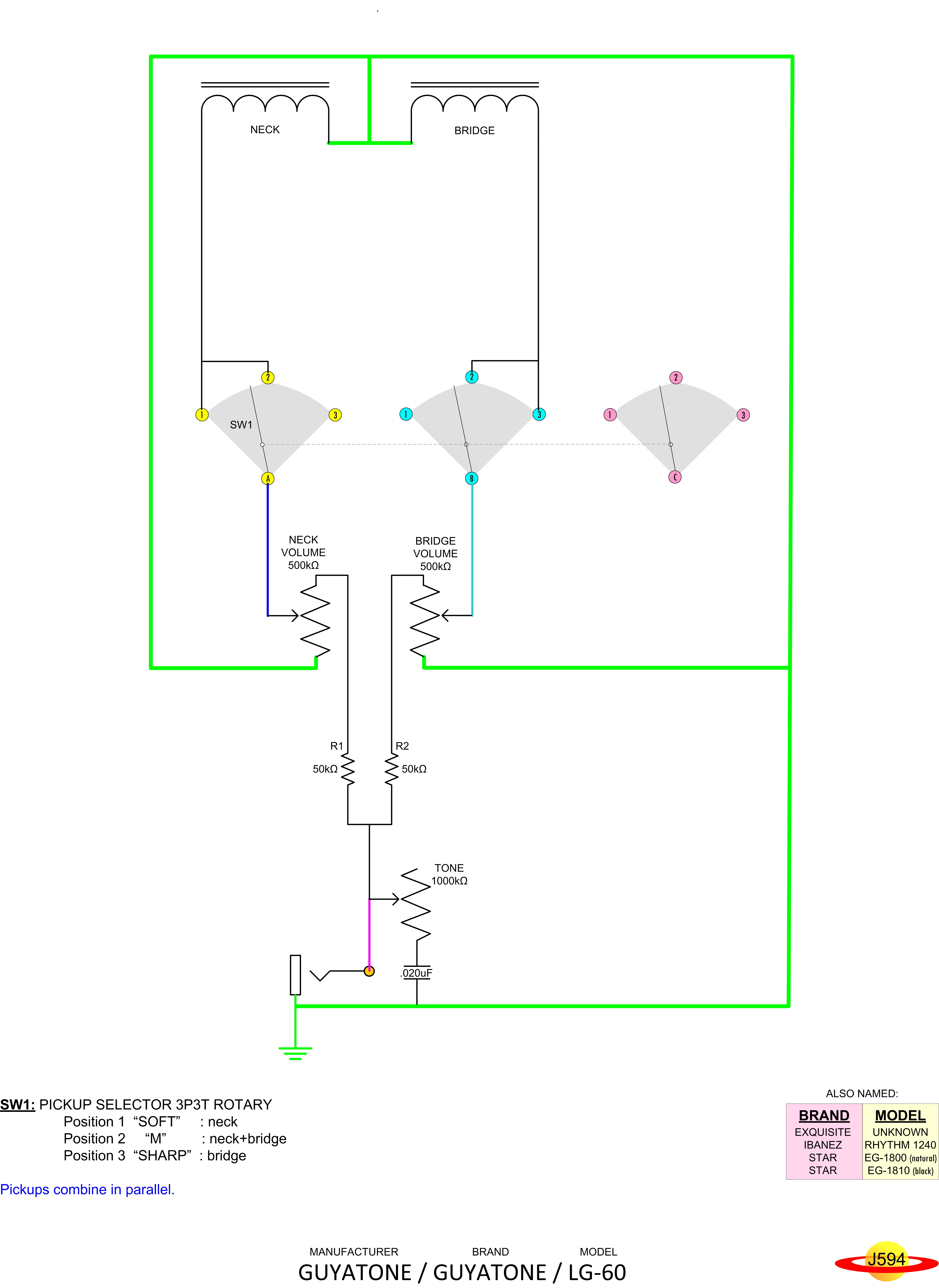
GUYATONE Guyatone LG-60
Manufacturer
GUYATONE
Brand
Guyatone
Model
LG-60
Instrument
Guitar
# Pickups
2
View Diagram
View Schematic