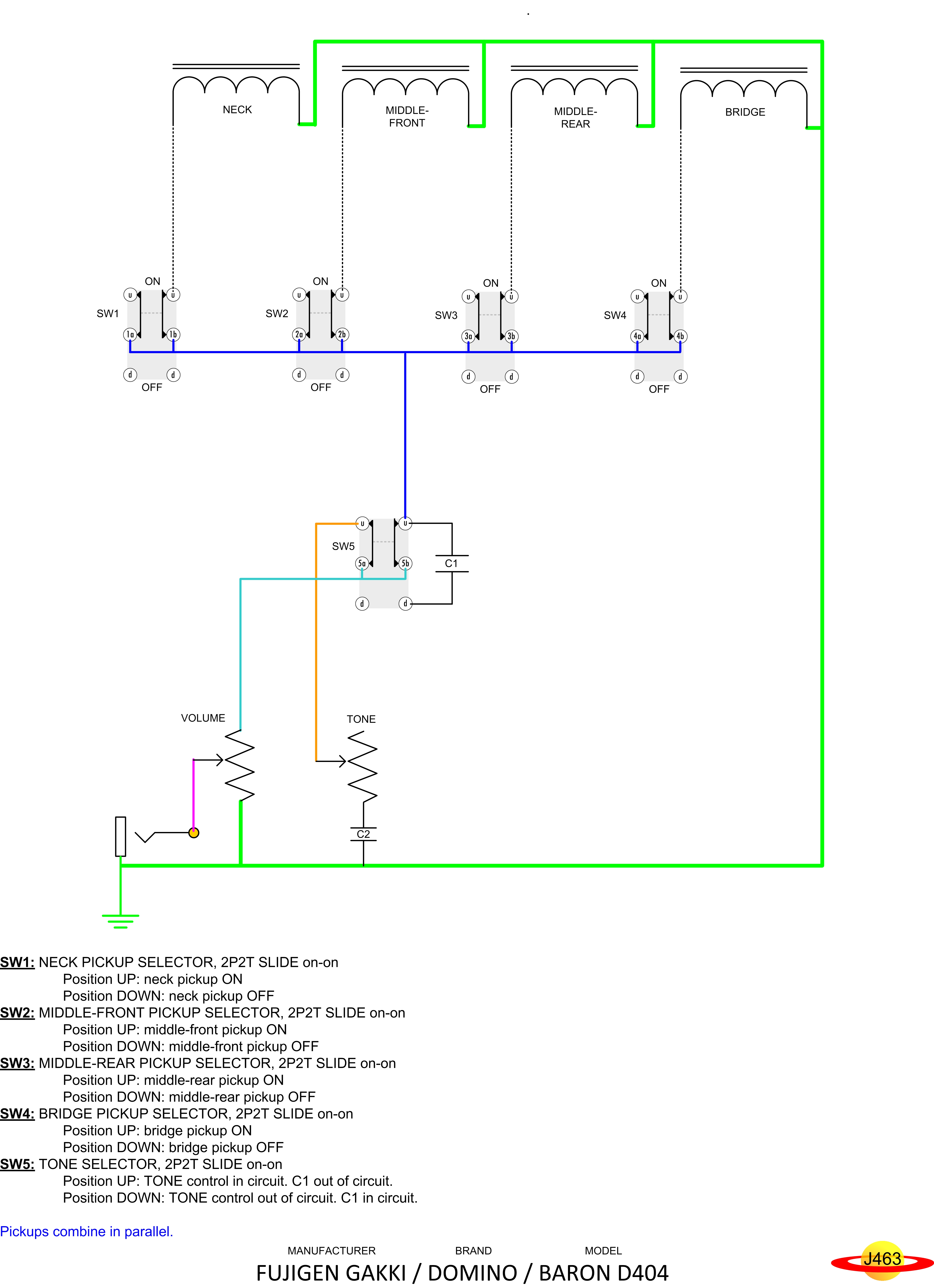
FUJIGEN GAKKI Domino Baron D404
Manufacturer
FUJIGEN GAKKI
Brand
Domino
Model
Baron D404
Instrument
Guitar
# Pickups
4
View Diagram
View Schematic